真人棋牌-欢乐棋牌真人版
真人棋牌-欢乐棋牌真人版
|
真人棋牌-欢乐棋牌真人版
|
智慧济大
|
学校VPN
|
English
真人棋牌概况
真人棋牌简介
学院领导
组织机构
规章制度
师资队伍
学科科研
科研动态
两金项目
科研获奖
本科教育
专业介绍
教学动态
教学建设
教研成果
规章制度
教学荣誉
研究生教育
学位点介绍
工作通知
导师信息
培养工作
规章制度
联系方式
学院党建
理论学习
支部生活
主题教育
党建规章
思政教育
真人棋牌-欢乐棋牌真人版
工作动态
师德师风
教工之家
朋辈先锋
学习平台
学生工作
学工人员
团学工作
就业信息
制度资料
学生风采
心理育人
下载专区
国际合作
通知公告
政策法规
合作项目
短期项目
出国出境
学在海外
校友中心
倡议书
校友组织
校友新闻
校友活动
校友捐赠
校友风采
真人棋牌概况
真人棋牌简介
学院领导
组织机构
教学系部
行政机构
各委员会
规章制度
师资队伍
学科科研
科研动态
两金项目
科研获奖
本科教育
专业介绍
教学动态
教学建设
专业建设
课程建设
教材建设
教研成果
教研项目
教学成果
规章制度
教学荣誉
教学名师
优秀教学奖
青年教学能手
本科教学贡献奖
教学比赛获奖
研究生教育
学位点介绍
工作通知
导师信息
硕士生导师
培养工作
规章制度
联系方式
学院党建
理论学习
支部生活
主题教育
党建规章
思政教育
真人棋牌-欢乐棋牌真人版
工作动态
师德师风
政策文件
师德榜样
警示案例
师德失范举报平台
教工之家
朋辈先锋
学习平台
学生工作
学工人员
团学工作
就业信息
校企动态
专题研究
招聘信息
宣讲安排
就业政策
制度资料
学生风采
心理育人
下载专区
国际合作
通知公告
政策法规
合作项目
短期项目
出国出境
学在海外
校友中心
倡议书
校友组织
校友新闻
校友活动
校友捐赠
校友风采
真人棋牌-欢乐棋牌真人版
→
学生工作
→
制度资料
→
正文
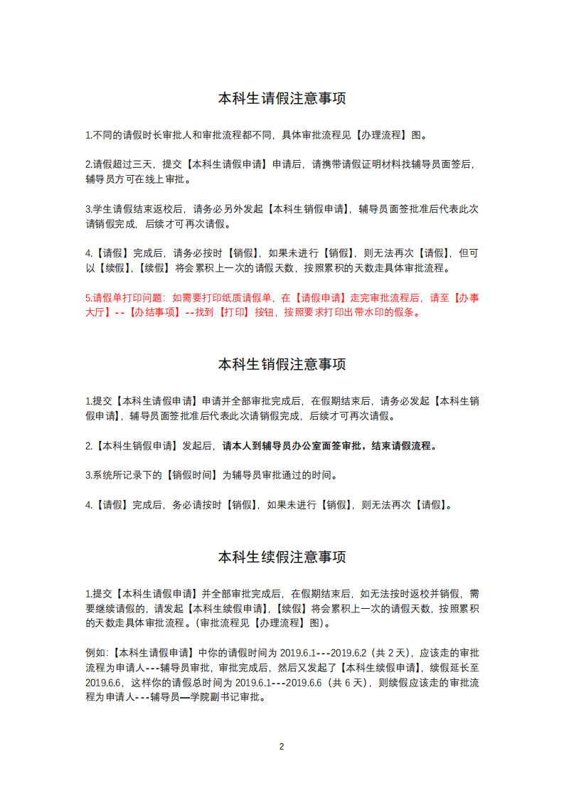
济南大学本科线上请假流程及注意事项
发布日期:2020-07-15 作者: 阅读量:[]
真人棋牌概况
真人棋牌简介
学院领导
组织机构
规章制度
师资队伍
学科科研
科研动态
两金项目
科研获奖
本科教育
专业介绍
教学动态
教学建设
教研成果
规章制度
教学荣誉
研究生教育
学位点介绍
工作通知
导师信息
培养工作
规章制度
联系方式
学院党建
理论学习
支部生活
主题教育
党建规章
思政教育
真人棋牌-欢乐棋牌真人版
工作动态
师德师风
教工之家
朋辈先锋
学习平台
学生工作
学工人员
团学工作
就业信息
制度资料
学生风采
心理育人
下载专区
国际合作
通知公告
政策法规
合作项目
短期项目
出国出境
学在海外
校友中心
倡议书
校友组织
校友新闻
校友活动
校友捐赠
校友风采
--部门导航--
党办校办
组织部
学工处
人力资源处
发展规划与学科建设处
教务处
科技处
社科处
研究生院
国际合作与交流处
计划财务处
图书馆
教师发展中心
团委
--学院导航--
数学科学学院
物理科学与技术学院
外国语学院
马克思主义学院
材料科学与工程学院
化学化工学院
机械工程学院
自动化与电气工程学院
信息科学与工程学院
水利与环境学院
体育学院
创业学院
--友情链接--
教育部
山东省教育厅
中国知网
国家自然科学基金委员会
全国哲学社会科学工作办公室
中国研究生招生信息网
山东高校毕业生就业信息网
人民网
新华网
中国青年网
--相关高校--
中国人民大学
复旦大学
南开大学
南京大学
中央财经大学
上海财经大学
对外经济贸易大学
东北财经大学
中南财经政法大学
西南财经大学
南京财经大学
南京审计大学
山东财经大学
地址:山东省济南市舜耕路13号 电话:0531-82767404 邮编:250022 欢乐棋牌真人版 版权所有
地址:山东省济南市舜耕路13号 电话:0531-82767404 邮编:250022
欢乐棋牌真人版 版权所有